October 2025
- Created breadboard prototype of circuit with buttons
- Iterated to control circuit using KB2040 and CircuitPython
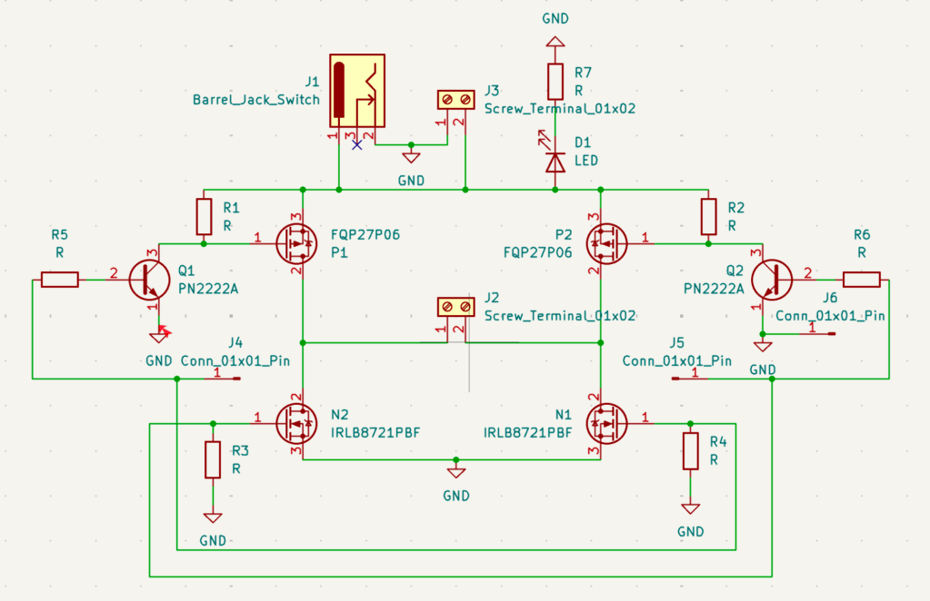
- Designed H-Bridge Motor Controller PCB using KiCad
- Integrated custom PCBs into robot project

See KB2040 iteration here





October 2025

See KB2040 iteration here



